www.diyfactory.ru



Страницы: (6) « Первая ... 3 4 [5] 6   ( Перейти к первому непрочитанному сообщению ) Ответ в темуСоздание новой темыСоздание опроса

> Предусилитель для пружинного ревера
xucc
Дата 24.03.2008 - 12:53
Цитировать сообщение




Unregistered












ќткуда:


А какие резисторы в делители ставить?
Top
xucc
Дата 25.03.2008 - 08:45
Цитировать сообщение




Unregistered












ќткуда:


Вот перерисовал схему: img-385-85cd97ea5b.gif (~30 кб) Вопрос остается прежним: какие номиналы резисторов должны быть в делителе?
Top
BSVi
Дата 25.03.2008 - 09:06
Цитировать сообщение




Unregistered












ќткуда:


Ну, давай чуть-чуть подумаем...

1) В LM'ке есть 50к резистор, поэтому нажние резисторы не нужны.
2) Амплитуда выходного сигнала клина - Uc, драйве - Ud, они примерно одинаковы чтобы можно было переключать ревер нормально.

3) К.передачи всего ревера приймем K (регулируя усиление ЛМки можно добиться K)

Задача переформулируется так - при каком Верхнем резисторе (Rv) мы получим сигнал ревера такой-же по уровню как и сигнал звука.

Ясное дело, что Rv*K/50к=Uc=Ud вот можно посчитать, K=Uc*50k/Rv, сильно низкоомной эту цепь очень нежелательно делать (прийдется ставить повторительи на чистый и перегруз), поэтому выберем K так, чтобы Rv+50k=500k, или, пусть Uc=20в (хз, сколько его там если чесно)

Rv=430k, K=2.33

Сопротивления смесителя можно выбрать 100к, ими будет регулироваться уровень ревера и его фидбэк.

При таком включении могут быть две проблемы - возбуд (подавится уменьшением кол-ва ревера, ну или поставить повторители), громкость ревера и преда в общем будет зависит от громкости заземленного канала (лечится повторителями)



Это сообщение отредактировал BSVi - 25.03.2008 - 09:26
Top
xucc
Дата 25.03.2008 - 09:37
Цитировать сообщение




Unregistered












ќткуда:


blink.gif
Уверен, возбуд будет. А значит, надо будет лепить повторитель, что наверняка испортит перегруз... Конечно догадки все это, конечно надо попробывать.
Ну что ж, буду пробовать smile.gif Благодарю!

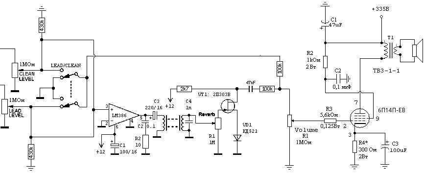
user posted image Нажмите для увеличения
Надеюсь, я правильно исключил резисторы. Про резистор в смесителе - это не о переменнике шла речь?
В общем, кусок схемы правильный? smile.gif

Это сообщение отредактировал xucc - 25.03.2008 - 10:28
Top
BSVi
Дата 25.03.2008 - 10:48
Цитировать сообщение




Unregistered












ќткуда:


Резисторы исключил неправильно, и неправильно поставил переключатели.
Top
xucc
Дата 25.03.2008 - 11:00
Цитировать сообщение




Unregistered












ќткуда:


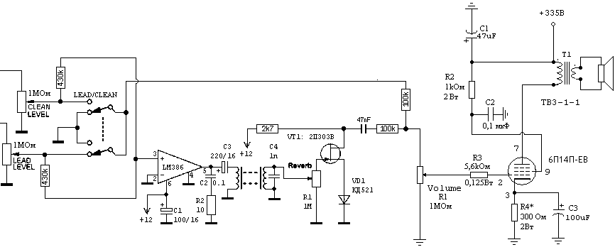
img-390-c4ca4238a0.gif Так? Насчет переключателей я не понял sad.gif Извиняюсь.
Top
xucc
Дата 26.03.2008 - 07:22
Цитировать сообщение




Unregistered












ќткуда:



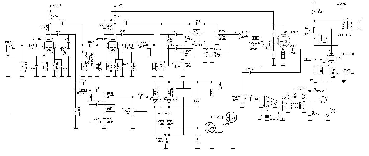
Кстати, вчера мне Lion, с GTLab'a, посоветовал схему: img-402-c1aa6d5cd6.gif
Так вот, пока буду искать IRF840, попробую вариант BSVi.
Top
BSVi
Дата 26.03.2008 - 08:56
Цитировать сообщение




Unregistered












ќткуда:


Эта схема очень правильна, луче ее взять за основу, только IRF840 имеет емкость затвора 1100пФ, что с резистором 1МОм дает частоту среза 144Гц - он просто не будет пропускать звук. Нужно взять какой-нибуть полевик по-проще ) и делать на нем не повторитель, а УСИЛИТЕЛЬ - тебе же нужно раскачать выходной каскад. Сейчас времени нет, попозже посмотрю какие транзисторы туда встанут.

В последней схеме вход для ревера нужно брать с затвора транзистора, тогда ничего заводиться не будет, в той схеме как сейчас - возбуд - 100%

Какая амплитуда сигнала на перегрузе при максимальной громкости на выходе темброблока?

Это сообщение отредактировал BSVi - 26.03.2008 - 08:58
Top
Medved
Дата 26.03.2008 - 11:29
Цитировать сообщение




Unregistered












ќткуда:


До 80в двойной.
Top
xucc
Дата 26.03.2008 - 13:40
Цитировать сообщение




Unregistered












ќткуда:


Вот что говорит Lion по этому поводу:
во первых - сигнал прошедший через ревер - это не один к одному , там и задержка и поворот фаз и частотка мягко говоря меняется
во вторых - зря боишься, что через 100к пропускающий прямой сигнал получится обратная связь, потому что:
100к на выходе ревера + 100к в прямом сигнале делятся на выходное сопротивление полевого повторителя (достаточно малое) прежде чем сигналу с выхода ревера попасть снова на вход ревера и попытаться устроить возбуд
Top
BSVi
Дата 26.03.2008 - 16:25
Цитировать сообщение




Unregistered












ќткуда:


Правильно говорит, кстате ) Можно попробывать.
Только у меня есть сомнения что 840 пропустит сигнал, но попробуй - он (транзстор) стоит 50центов
Top
xucc
Дата 5.04.2008 - 10:08
Цитировать сообщение




Unregistered












ќткуда:


Ну все, наконец-то я приобрел транзисторы IRF840 (1 шт. обошлась в 42 рубля) и IRF740 - 3 шт. Их же надо паять аккуратно, с выключенным паяльником? У меня 25Вт паяльник, разогреет транзистор хоть? smile.gif
Top
BSVi
Дата 5.04.2008 - 11:09
Цитировать сообщение




Unregistered












ќткуда:


Их пять можно абсолютно безбоязненно хоть с фазой на жале - они дубовые как мой мосх )

Это сообщение отредактировал BSVi - 5.04.2008 - 11:09
Top
xucc
Дата 8.04.2008 - 14:44
Цитировать сообщение




Unregistered












ќткуда:


5 минут: полет нормальный! smile.gif
Сейчас включил пересобранный усилитель, пока что без ревербератора, но с полевиком. Вроде бы все впорядке. Звук такой же, каким было до этого.
Сейчас возьмусь за подключение ревера.
Top
xucc
Дата 13.04.2008 - 11:53
Цитировать сообщение




Unregistered












ќткуда:


Включил ревербератор! smile.gif Работает!
Покрутил переменники: перемнник на 1МОм выкрутил в крайнее положение (на все 100), а вторым подбирал уровень, что бы и реверберации было достаточно и что бы пружины не свистели. Подобрал.
Правда есть вопросы. Вот например, когда я играю в режиме перегруза, с реверберацией, каждый извлеченный звук сопровождается ..ммм.. ну, таким гулом, что ли. Хотя наверное не страшно. Страшно вот что: когда я включаю усилитель (включается сначала обмотка на 12В - питаются реле и сам ревербератор, накал ламп) из динамика слышится гул! Это даже при том, что ручка МАСТЕР выкручена на ноль и отсутствует анодное питание! Почему?

СХЕМА

Это сообщение отредактировал xucc - 13.04.2008 - 11:55
Top
BSVi
Дата 13.04.2008 - 23:17
Цитировать сообщение




Unregistered












ќткуда:


Если чесно, я не догоняю, как работает повторитель на IRF840, у него же емкость офигеть какая... Может я тупой ? )
Top
xucc
Дата 14.04.2008 - 15:45
Цитировать сообщение




Unregistered












ќткуда:


Я использую IRF740. Нужен потому что сигнал был недостаточно сильный (ревера при перегрузе заметно не было).
Так-с, переделал... при положении переменного резистора РЕВЕР (который на 100кОм) 1/10 ревер уже начинает свистеть. Может мне этот переменник поменять на 10кОм?
И еще я заметил, что когда включаю усилитель, без анодки, пружины гудят. Во время игры (при перегрузе) гудят. Кондер пока что поставил только на 22нФ, буду дальше уменьшать, но надо ли? Если, повторюсь, при выключенном анодном напряжении пружины гудят.
Top
LION
Дата 15.04.2008 - 16:46
Цитировать сообщение




Unregistered












ќткуда:


Цитата (xucc @ 15.04.2008 - 08:37)
Но так же было и с кондером перед переменником.

to xucc:
Сдаётся мне , у тебя проблемы с питанием, этот гул при отключенной анодке неспроста. Отрисовал бы полностью БП, что то ты там мутил с удвоителями...
to BSVi:
Цитата
Если чесно, я не догоняю, как работает повторитель на IRF840, у него же емкость офигеть какая...

В данном случае это не имеет значения, полевик в режиме повторителя.
Top
BSVi
Дата 15.04.2008 - 16:50
Цитировать сообщение




Unregistered












ќткуда:


>В данном случае это не имеет значения, полевик в режиме повторителя.
Это устраняет эффект миллера, а не эффект от входной емкости. (естесно большое имхо, ибо работает )))

Это сообщение отредактировал BSVi - 15.04.2008 - 16:50
Top
LION
Дата 15.04.2008 - 17:08
Цитировать сообщение




Unregistered












ќткуда:


Цитата (BSVi @ 15.04.2008 - 16:50)
>В данном случае это не имеет значения, полевик в режиме повторителя.
Это устраняет эффект миллера, а не эффект от входной емкости. (естесно большое имхо, ибо работает )))

Входная ёмкость затвора относительно истока?
А исток в данном случае весьма далеко от земли, и существенно эта ёмкость повлиять не может (в случае повторителя). Вот если бы это был усилительный каскад, другое дело.

Это сообщение отредактировал LION - 15.04.2008 - 17:09
Top
1 Пользователей читают эту тему (1 Гостей и 0 Скрытых Пользователей)
0 Пользователей:

Опции темы Страницы: (6) « Первая ... 3 4 [5] 6  Ответ в темуСоздание новой темыСоздание опроса

 

<% COPYRIGHT %>