www.diyfactory.ru



Страницы: (6) « Первая ... 2 3 [4] 5 6   ( Перейти к первому непрочитанному сообщению ) Ответ в темуСоздание новой темыСоздание опроса

> Предусилитель для пружинного ревера
Medved
Дата 15.03.2008 - 15:48
Цитировать сообщение




Unregistered












ќткуда:


Питание тут не причем. Если ты согласовал выходной уровень лампового девайса с входным уровнем полупроводникового, то все будет нормально.

Хисс, делитель неправильно собран) 10к должен быть ближе к реверу. Замени транзисторы на новые, добавь второй диод в исток, подбери стоковый резистор так, чтобы на стоке было около 7-8в. Микруху замени на новую. C1, R1, R2 не нужны. Перерисуй, выложи, после одобрения собери и снова замерь все.
Top
Medved
Дата 15.03.2008 - 18:20
Цитировать сообщение




Unregistered












ќткуда:


Обычно достаточно поделить сигнал, идущий с лампового предусилителя до линейного уровня и поставить повторитель, если планируется подключение низкоомной нагрузки. К примеру, сейчас у меня стоит преамп солдано сп-77, переделку которого я практически закончил. Положение ручки громкости на три из десяти дает примерно 3в амплитуды сигнала. Если вспомнить, что половина движка аудио потенциометра- это одна десятая, то уже больше 30в амплитуды. Хотя бы такие приблизительные прикидки должен каждый проводить, прежде чем смешивать разные технологии в один флакон. Вообще, у меня есть осциллограммы на которых видно типовые амплитуды на выходе лампового хайгейна. Максимальная достигает 40в, это более 80в двойной (пик-пик)! Ну и что вы хотите получить, когда запихивайте такую дурь в микросхемку, питающуюся от 12в?
Top
xucc
Дата 15.03.2008 - 19:37
Цитировать сообщение




Unregistered












ќткуда:


Medved, вот измененная схема. Кажется мне, что идея с ревером медленно но верно накрывается медным тазом. Сейчас опробовал эту схему без ревер-танка. Клин по прежнему не слышен. Правда драйв теперь чуть громче стал. Прибавилось басов.
Вообще, я неудачно выбрал оконечник. Он не достаточно усиливает пред. Отсюда у меня проблема с тихим клином. По этому делители так губительны для него.
Top
Medved
Дата 15.03.2008 - 20:56
Цитировать сообщение




Unregistered












ќткуда:


Можно, а можно просто аккуратно пользоваться ручкой громкости.

Итак, вот что я родил, раз уж мощник не раскачивается полупроводниками без изрядного гемора...
Смотри на последний каскад, что у переключателя клин/лид. Резюк на 1мег дополняешь снизу резюком 10ком и подаешь на лмку с точки деления. С лмки на ревер, это понятно. Далее, убираешь из катода резюк и кондер. Ставишь полевик кп303г/303е/бф245ц или аналогичный сильноточный с пн переходом стоком к катоду, истоком к двум диодам кд521 или аналогичных последовательно, их в землю. На затвор сигнал с ревера через регулятор 1мег. Не айс то, что в ревер подмешивается в грузящийся каскад, но что делать? В пиви 5150 комбо сделано именно так, никто не жалуется, да и в перегрузе такая каша, что хрен там разберешь где ревер)
Top
Medved
Дата 15.03.2008 - 22:22
Цитировать сообщение




Unregistered












ќткуда:


Нет. Не в катод выходной лампы, а в катод четвертого каскада. Сигнал берется с сетки четвертого каскада. Ну может делитель надо будет подшаманить. Плохо, что уровни сильно отличаются у перегруза и у клина в том месте... Вот. Можно использовать второе пложение мюта для заглушки клина и сделать постоянное суммирование сигналов в нужной пропоции до ключа. А можно клин не глушить, тогда может еще интереснее будет, кто знает?
Top
xucc
Дата 16.03.2008 - 13:08
Цитировать сообщение




Unregistered












ќткуда:


Спасибо за поддержку! smile.gif
Сегодня я нашел трансформатор ТН20 - буду питать накальную обмотку новой лампы smile.gif Лампа в ревере нужна?

----

А если подмешивать ревер в катод лампы, может не так будет калечится клин?


Это сообщение отредактировал xucc - 16.03.2008 - 13:25
Top
Medved
Дата 16.03.2008 - 13:09
Цитировать сообщение




Unregistered












ќткуда:


Да, все именно так. Теперь осталось решить, что сделать с в 20 раз различающимися уровнями сигнала с чистой и грязной ветки на входе четвертого каскада) Сделать это можно, например, так. Поставить делитель 1мег//50кОм (входное сопротивление лмки). Даст ослабление в 20 раз для чистого. После темброблока чистого будет около 5в максимум, что после деления превратиться в 0.25в, умноженное на 50 лмкой будет 10в- аккурат с небольшим запасом. Повесить дополнительный резистор в 2кОм, который заземляется, когда включается канал перегруза свободным контактом реле мюта. На перегрузе деление в 400 раз, что при выходе в 100в даст примерно те же 0.25в. В общем, идея понятна, конкретные цифры к.у. лмки и коэффицентов деления надо на месте подобрать.
Top
xucc
Дата 17.03.2008 - 08:12
Цитировать сообщение




Unregistered












ќткуда:


Medved, так будет схема выглядеть? 17-03-08(2) Насчет фазы я, конечно, не понимаю.

Попытаю счастья, попробую достать транзисторы с большой отсечкой по напряжению. В крайнем случае, придется заказывать (3 недели ждать). R4 подбирать надо для того, что бы напряжение на стоке было равным 7-8В? А резистор R1 каким образом подбирать (чем руководствоваться)?
Top
Medved
Дата 17.03.2008 - 12:22
Цитировать сообщение




Unregistered












ќткуда:


Хисс, да, только резистор 1мег не нужен, что тоже к сетке идет- его заменяет тот, что к лмке идет) Номиналы надо подобрать будет, возможно к.у. подшаманить. Попробуй собрать) Бери тот кп303б, у которого отсечка 2в или 1.75- должен подойти.
Top
xucc
Дата 17.03.2008 - 14:48
Цитировать сообщение




Unregistered












ќткуда:


Схему отредактировал. Теперь еще один вопрос. На выходе ревера получается конденсатор на 22 мкФ, уходящий на землю. Как быть?

Это сообщение отредактировал xucc - 17.03.2008 - 14:50
Top
Medved
Дата 17.03.2008 - 22:21
Цитировать сообщение




Unregistered












ќткуда:


По даташиту Р2=10Ом, Ц2=4н7. Р3 точно не нужен. Терять половину размаха на выходе при питании 12в - не айс. Насчет инверсии фазы- можно перекинуть проводки на выходе, а можно подавать сигнал на инверт вход лмки, а неинверт тогда на землю)))

Принцип работы очень простой. Полевик и диоды- управляемый источник тока для триода. С сетки каскада берем сигнал, подаем его на пружинки, снимаем и через регулятор глубины эффекта подаем на наш управляемый источник тока в инвертированном виде. На аноде получаем сигнал с ревера, усиленный практически в к.у. лампового каскада раз и смешанный синфазно с основным сигналом. Должно работать) Только начальный ток стока полевика должен быть всяко больше начального тока анода лампы) Миллиампер 5-8, не меньше.
Top
xucc
Дата 18.03.2008 - 12:32
Цитировать сообщение




Unregistered












ќткуда:


тА к как же мне все-таки подключать ревер?
Top
diyfactory
Дата 18.03.2008 - 13:15
Цитировать сообщение




Unregistered












ќткуда:


xucc
Наблюдаю за эпопеей уже давно. smile.gif А тебе обязательно включать ревер в состав предусилка/усилка? Почему не найти проверенный проект ревера, собрать его в виде отдельного юнита и не использовать так как тебе заблагорассудится?
Хоть с ламповыми приборами хоть с каменными...
Просто по опыту - хорошо что сам пытаешься разобраться но пока нет сил - лучше брать готовые схемы или проявить гибкость мышления, посмотреть на проблему шире. Имхо иметь ревер в виде отдельного прибора гораздо полезнее - и голос обработать, и с другими источниками поколдовать и с примочками и как захочешь... smile.gif
Или брать танк с известными прарметрами и собирать усилок вроде твина и не мучиться...
Top
xucc
Дата 18.03.2008 - 14:48
Цитировать сообщение




Unregistered












ќткуда:


diyfactory я собираю комбик smile.gif И хочется что бы он был полноценным. Ну.. не просто драйв/клин. А еще плюс ревербератор! smile.gif Это же супер! smile.gif
Впрочем, если ничего не получится, я именно так и поступлю - сделаю из него самостоятельное устройсвто.
Top
Medved
Дата 19.03.2008 - 21:48
Цитировать сообщение




Unregistered












ќткуда:


Посыпаю голову пеплом. Такая схема долго не проработает. Можно посадить катод на резистор 1к8, к нему же исток. Сток на +12. Все остальное так же. Но мы теряем в усилении четвертого каскада (нет конденсатора). Либо придется отказаться от идеи подмешивать ревер в катод подобным образом. Посмотри на схему фендера твин ревера, годами отработанная схемка. Только активные элементы поменять)
Top
xucc
Дата 20.03.2008 - 14:47
Цитировать сообщение




Unregistered












ќткуда:


Хорошо, буду смотреть схему фендера.
А пока предлагаю прослушать то, что я сегодня записал.

http://tutu.jino-net.ru/p1.mp3 (397кб)
http://tutu.jino-net.ru/p2.mp3 (499кб)

Пример первый, чистый (p1.mp3): перые 7 секунд - ручка Rever выкручена в 0, вторые 10 секунд - Rever выкручен примерно на 50%, остальная часть - Rever на все 100%.
Пример второй, перегруженный (p2.mp3): перые 10 секунд - ручка Rever выкручена в 0, вторые 20 секунд - Rever выкручен примерно на 50%, остальная часть - Rever на все 100%.

Снимал с комбика микрофоном МД-201 (кажется, раньше такие использовали в автобусах, для объявления остановки, записывает "середину"). Динамики на комбике 3гд-45 (две штуки). Нормализовал.

Прошу прощения, если покажется что гитара растроена. У меня отит, я не адекватно воспринимаю звуки.
Top
xucc
Дата 23.03.2008 - 16:43
Цитировать сообщение




Unregistered












ќткуда:


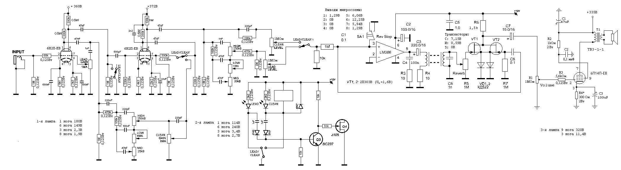
Последнии новости с поля боя. Самым удачным, на мой взгляд было подключение ревера по такой схеме: http://diyfactory.ru/forum/uploads/img-373-3a6e7703d3.gif Впервые я услышал полноценную реверберацию перегруза!!! smile.gif Но есть минус: чем тише канал, тем глубже реверберация. Есть ли у кого-нибудь идеи, как это исправить?
Top
BSVi
Дата 23.03.2008 - 18:33
Цитировать сообщение




Unregistered












ќткуда:


Хм, зачем вы ее в проход воткнули я так и не понял -Я бы сделал переключатель lead/clean заземляющим выход ненужного канала, и два делителя - один расчитанный на клин, другой на перегруз, с утетом того что противоположный канал заземлен.

Естественно все номиналы - дефолт )

Это сообщение отредактировал BSVi - 23.03.2008 - 18:35

Присоединённый файл ( Кол-во скачиваний: 38 )
Присоединённый файл  111.GIF
Top
Medved
Дата 23.03.2008 - 21:42
Цитировать сообщение




Unregistered












ќткуда:


И получить возбуд biggrin.gif
Top
BSVi
Дата 23.03.2008 - 22:16
Цитировать сообщение




Unregistered












ќткуда:


Для возбуда к передачи*к усиления должно быть больше 1, тут это маловероятно - ибо есть делители

Кстате, возбуд - это крайний случай ревера с бесконечным затуханием )))

Это сообщение отредактировал BSVi - 23.03.2008 - 22:18
Top
0 Пользователей читают эту тему (0 Гостей и 0 Скрытых Пользователей)
0 Пользователей:

Опции темы Страницы: (6) « Первая ... 2 3 [4] 5 6  Ответ в темуСоздание новой темыСоздание опроса

 

<% COPYRIGHT %>