www.diyfactory.ru



Страницы: (6) 1 2 [3] 4 5 ... Последняя »  ( Перейти к первому непрочитанному сообщению ) Ответ в темуСоздание новой темыСоздание опроса

> Предусилитель для пружинного ревера
Roman
Дата 1.03.2008 - 18:51
Цитировать сообщение




Unregistered












ќткуда:


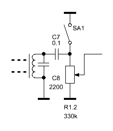
user posted image
Top
Diz
Дата 1.03.2008 - 19:48
Цитировать сообщение




Unregistered












ќткуда:


В схеме Mouse драйвер ревера кормится источником тока - должно быть
больше высоких (ВЧ не заваливаются из-за индуктивности драйвера).
Top
Medved
Дата 1.03.2008 - 20:08
Цитировать сообщение




Unregistered












ќткуда:


Если ревер- тот же динамик, только вместо диффузора - пружинка, то от источника тока получишь подъем на высоких.
Top
xucc
Дата 7.03.2008 - 13:01
Цитировать сообщение




Unregistered












ќткуда:


Сегодня я собарл это устройство. Включил - тишина (в режиме чистого). Когда переключил на перегруз, послышался звон. Кажется, это звенели пружины. Осознав это, я быстро выключил усилиетль.
Что делать?
Top
xucc
Дата 8.03.2008 - 09:15
Цитировать сообщение




Unregistered












ќткуда:


насчет тишины: я исправил. Неправильно подключил полевики. Извиняюсь, за то что постил сообщение не до конца проверив макетку. Больше такого не повторится! smile.gif
Кстати, о полевиках. У меня 14 шт КП303А, у которых, как мне казалось, большая отсечка по напряжению. Оказывается, у всех у них не более 1В. Поствил КП303Е, с отсечкой около 2,5В.
Звон пружин есть, но я пока еще не убирал конденсатор. Сегодня уберу и отпишусь.

А как узнать сопротивление обмоток постоянному току ревер-танка? Кажется это просто так мультиметром не измеришь, верно? В общем, есть наклейка на нем, там написано 8-2,2к. Я так понимаю, входное сопротивление 8 Ом, а выходное - 2,2 кОма.
Top
xucc
Дата 8.03.2008 - 14:09
Цитировать сообщение




Unregistered












ќткуда:


Припаял я резистор переменный, включил - звука нет. Выключил, осмотрел усилитель и нашел неисправность: один провод, идущий с динамика на выходной транс оторвался. Припаял на место, включил. Покрутил резистором R1 (ревер), в положении, когда секция R1.2 замкнута, а в секции R1.1 100 кОм - гитара слышна, а когда наоборт - гитары не слышно. При этом эффект реверберации пропал, и появился свист smile.gif вот такой мини отчет...
Top
xucc
Дата 8.03.2008 - 15:21
Цитировать сообщение




Unregistered












ќткуда:


Цитата
Попробуй вообще без обвязки, может быть Ку=20 будет достаточно.
user posted image

Исправленная схема
Так?


Это сообщение отредактировал xucc - 8.03.2008 - 18:15
Top
Jansen
Дата 8.03.2008 - 19:16
Цитировать сообщение




Unregistered












ќткуда:


Валяутся у меня старый пружинный ревер RCL - Гамбург, сегодня заглянул в него - очень остроумно, стоит какая то TDA - аналог нашей К174 УН1, все очень мило, не надо париться, и работает достойно.

Это сообщение отредактировал Jansen - 8.03.2008 - 19:17
Top
BSVi
Дата 8.03.2008 - 20:10
Цитировать сообщение




Unregistered












ќткуда:


А вот и я )

1 - Входное сопротивление ЛМки- 50кОм, резистор в 330кОм не пропустит просто ничего, должен быть максимум 10кОм, темболее с емкостями получается нехилый такой фильтр.

2 - отсутствует антизаводной вильтр на выходе ЛМки, без которого все должно запищать.
на выход ставим цепочку 47нФ/10Ом

После этого всего схему нужно подключить к чему-то что сможет раскочегарить 10кОм. Должно заработать
Top
Medved
Дата 9.03.2008 - 06:09
Цитировать сообщение




Unregistered












ќткуда:


Потенциометр заменить на мегаомник и поставить в затвор. В чистую ветку желательно поставить повторитель, иначе загенерит с почти стопроцентной вероятностью. Глушить ревер лучше на входе, это гораздо более музыкально- обрыв хвостов реверберации звучит уныло. В остальном, этот вариант гораздо гораздей, на мой вкус.
Top
xucc
Дата 10.03.2008 - 10:06
Цитировать сообщение




Unregistered












ќткуда:


Сегодня опробовал новую схему. Продолжительность эха на клине сократилось (это понятно). Но на драйве пружины все-таки звенят, не столь сильно конечно, но звенят. И присутствия реверберации не заметно. А еще хуже то, что драйв стал ужасным (возможно изза этого звона пружин). Появляется свист (опять же в режиме драйва), исчезает когда убирается тон (т.е. убраны ВЧ).
Я подавлен user posted image Что делать? Почему так?

Это сообщение отредактировал xucc - 10.03.2008 - 10:12
Top
xucc
Дата 10.03.2008 - 10:17
Цитировать сообщение




Unregistered












ќткуда:


Roman, на клине приятная реверберация smile.gif Правда хочется еще немного глубже, немного дольше. Но возможно этого не добиться (в прошлый раз, при усилении Ку=50 ОУ, реверберация была супер только на первых струнах). Дергая 6-е струны пружины начинали звенеть, и сам ревер некрасиво перегружаться. Теперь же такого нет! smile.gif А еще мне даже показалось, что чистый стал немного громче играть.
Top
BSVi
Дата 10.03.2008 - 10:41
Цитировать сообщение




Unregistered












ќткуда:


1) Для подавления звона нужно резать звенящую полосу и демпфировать пружины - если конденсатор параллельно танку уже стоит, можно еще резистор добавить параллельно с танком ом на 100



Правда хочется еще немного глубже, немного дольше.

Можно добавить ОС - с выхода модуля ревера на вход, только через делитель так чтобы кБэтта была меньше 1.

ПС кБэтта - это произведение усиления тракта ревера на коэф деления делителя, если будет больше 1 - получится неплохой генератор синуса ))))

Это сообщение отредактировал BSVi - 10.03.2008 - 10:42
Top
xucc
Дата 12.03.2008 - 16:12
Цитировать сообщение




Unregistered












ќткуда:


Прошу прощения, за то что медленно провожу работы. Появились проблемы в учебе smile.gif.
Значит так, увеличил я конденсатор С4 до 100нФ - не помогло. Затем припаял резистор параллельно ревер-танку (100 Ом) - стало еще хуже smile.gif. Крутил ручку громкости самого перегруза, только в самом критичном положении (когда перегруз еле слышим, но при этом ручка Мастер вывернута на все 100%) пружины перестают звенеть. Сам перегруз становится просто ужасным.
Встает вопрос: можно ли не повредив перегруз сделать ревер?

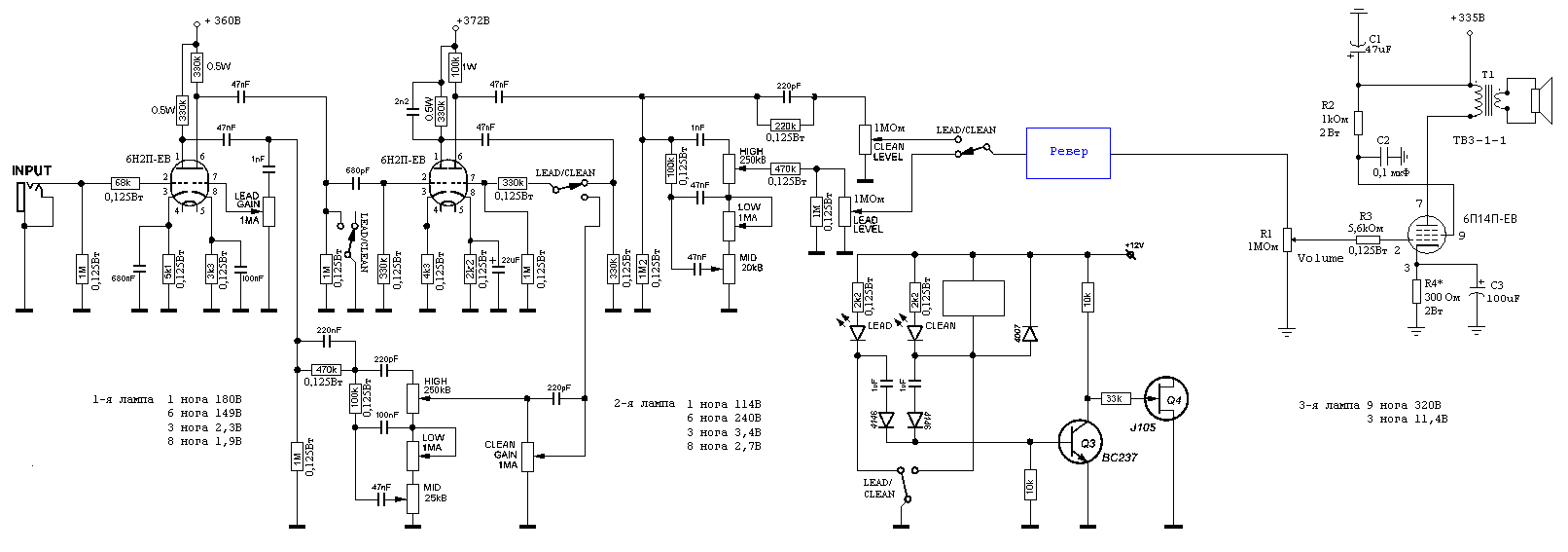
На крайний случай, прикрепил схему усилителя (пред ревера включаю за место резистора 100кОм, который идет сразу после темброблока).

Усилитель (23кб) - здесь маленькая неточность: полевой транзистор Q4 отсоединен.

Это сообщение отредактировал xucc - 12.03.2008 - 16:14
Top
Medved
Дата 12.03.2008 - 18:42
Цитировать сообщение




Unregistered












ќткуда:


А теперь ответь себе на вопрос, какое напряжение выходит с темброблоков полноценного лампового усилителя? А ведь ты еще его усиливаешь в 20 раз лмкой sad.gif Ставь делитель на вход лмке 1мег//10к, усиление микрухи ставь 20 раз. Да, микруху можно менять, вряд ли она еще жива от многократных попыток подать больше 50в на вход. Исходя из топологии усилка, я бы мешал ревер в катод пентода выходного каскада.
Top
xucc
Дата 13.03.2008 - 16:31
Цитировать сообщение




Unregistered












ќткуда:


Сделал я делитель - не помогло. Перегруз еле слышный, клин вообще не слышно. Ревера тоже нет.

Это сообщение отредактировал xucc - 13.03.2008 - 16:31
Top
Medved
Дата 13.03.2008 - 20:47
Цитировать сообщение




Unregistered












ќткуда:


Давай полностью отрисованную схему со всеми деталями и напряжениями на всех ключевых точках.
Top
xucc
Дата 14.03.2008 - 13:53
Цитировать сообщение




Unregistered












ќткуда:


Измерил напряжения, все написал на схеме. Странно, по-моему, раньше напряжение на второй лампе (на первой ее ножке) было около 130-140В.
Top
Medved
Дата 15.03.2008 - 00:58
Цитировать сообщение




Unregistered












ќткуда:


Теперь добавь туда ревер с его картой напряжений wink.gif
Top
xucc
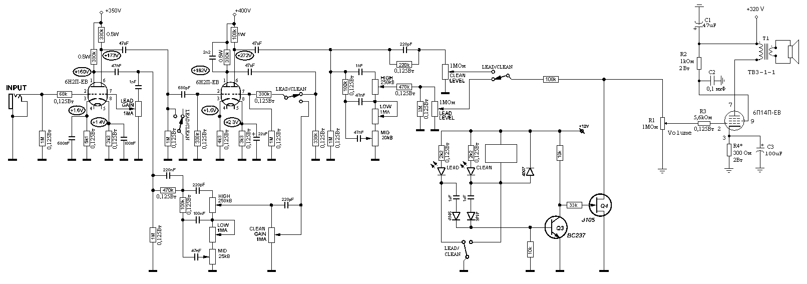
Дата 15.03.2008 - 15:34
Цитировать сообщение




Unregistered












ќткуда:


Вот схема усилителя, без плока питания: 15-03-08

Это сообщение отредактировал xucc - 15.03.2008 - 15:42
Top
0 Пользователей читают эту тему (0 Гостей и 0 Скрытых Пользователей)
0 Пользователей:

Опции темы Страницы: (6) 1 2 [3] 4 5 ... Последняя » Ответ в темуСоздание новой темыСоздание опроса

 

<% COPYRIGHT %>