www.diyfactory.ru



Страницы: (6) 1 [2] 3 4 ... Последняя »  ( Перейти к первому непрочитанному сообщению ) Ответ в темуСоздание новой темыСоздание опроса

> Предусилитель для пружинного ревера
xucc
Дата 22.02.2008 - 12:22
Цитировать сообщение




Unregistered












ќткуда:


Сделал двуполярный БП! smile.gif Запустил ревербератор. Работает! НО!!

1. Он не различим при канале lead (перегруз). Неужели так должно быть? Или опять-таки не хватает напряжения/усиления?

2. В крайнем положении переменника Rever, при игре на гитаре, начинает нарастать свист (писк... не знаю, в общем, неприятный, высокий по тональности, звук). Если вывернуть на нуль этот переменник, а потом снова на всю катушку - писк прекращается. Однако не надолго. Стоит снова ударить по струнам, как тут же он начинает появляться.


Делал таким образом: img-249-c791f3333e.gif (Roman, я доверяю твоей схеме, ты не подумай ничего плохого smile.gif просто, изначально я начал разводить плату под эту схему, а когда вопрос стал о переделки питания, легче было уже на готовой вытравленной плате сделать изменения)


Top
diyfactory
Дата 22.02.2008 - 16:08
Цитировать сообщение




Unregistered












ќткуда:


xucc
Делись печтакой! cool.gif
(Блин чую уже пора такой смайл делать). biggrin.gif
Top
xucc
Дата 22.02.2008 - 19:15
Цитировать сообщение




Unregistered












ќткуда:


Я думаю, пока рано публиковать печатку, поскольку еще есть проблемы с самим ревером.

Если что, рисунок этой печатки имеется выше smile.gif

Это сообщение отредактировал xucc - 22.02.2008 - 19:20
Top
xucc
Дата 23.02.2008 - 11:49
Цитировать сообщение




Unregistered












ќткуда:


Roman, микшера нет smile.gif посыл-возврата в усилителе тоже нет.
Свист - это пока второстепенное для меня. Куда важнее, я считаю, отсутвие признаков ревербератора при игре на перегрузе. Сегодня постараюсь твою схему навесом собрать и сравнить все это дело.
Top
xucc
Дата 25.02.2008 - 14:17
Цитировать сообщение




Unregistered












ќткуда:


Цитата (diyfactory @ 22.02.2008 - 16:08)
xucc
Делись печтакой! cool.gif
(Блин чую уже пора такой смайл делать). biggrin.gif

Залил я архив печатки со схемой в раздел "Файлы".
Top
Roman
Дата 25.02.2008 - 15:52
Цитировать сообщение




Unregistered












ќткуда:


---

Это сообщение отредактировал Roman - 5.05.2008 - 23:16
Top
xucc
Дата 25.02.2008 - 16:21
Цитировать сообщение




Unregistered












ќткуда:


Roman, а ведь действительно нет необходимости smile.gif
Я исправлю. Но все-таки, может стоит убрать печатку из файлов? Я не силён в разводке печаток.

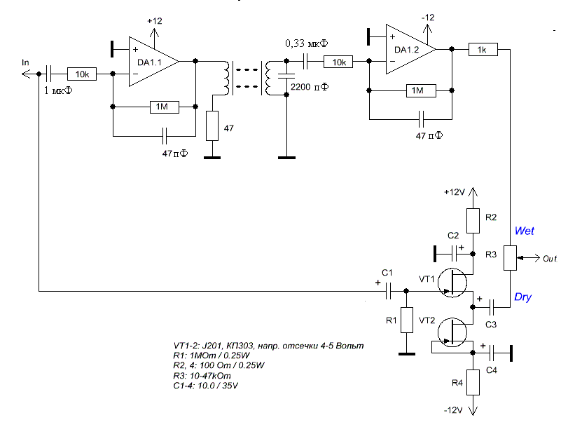
И еще, пользуясь случаем, схема твоего преда будет выглядеть так?
img-255-3563faca29.gif
Top
Medved
Дата 25.02.2008 - 18:48
Цитировать сообщение




Unregistered












ќткуда:


Я бы делал раскачку на лм386ой, услитель- обычный ОИ каскад на полевике. Минимум деталюшек)
Top
Medved
Дата 25.02.2008 - 20:57
Цитировать сообщение




Unregistered












ќткуда:


Не верю!(ц) Объясните мне, отчего вырастет усиление при шунтировании половины дифкаскада сопротивлением 3ома?
Top
BSVi
Дата 25.02.2008 - 21:01
Цитировать сообщение




Unregistered












ќткуда:


Схема по Roman'у очень похожа на правду, единствнное что может потребоваться

-- Входной конденсатор на 1мкФ может потребуется замнеить на что-нибуть поменьше... Обычно ревер не реверберирует самые низа- получается каша.

-- Резисторы, я бы поставил 1к/100к вместо 10к/1мег, улучшит шумы

Роман очень правильно сделал, что примненил инвертирующее включение ОУ - при таком усилении которое имеет место в ревере (80дб) возбуд более чем возможен. (если чесно, что-то мне не верится в необходимость такого усиления, в оригинальной схеме усиление - 60дБ)

Что бы я дополнил - поставил бы комплиментарную рпару транзисторов на выход (или использовал ту-же лм386), это разгрузило бы ОУ. Но если срезать низа хотябы до 200Гц, то это и не нужно особо, тк импеданс танка будет достаточно высокий.

Ссори за поверхносное описание - времени сейчас совсем нету...
Top
Medved
Дата 25.02.2008 - 22:57
Цитировать сообщение




Unregistered












ќткуда:


Накой реверу столько усиления? Входной сигнал можно вообще только по току усиливать, в него же не гитару пихают, а выход преампа. Выходной- я не знаю, какой сигнал у ревера на выходе, но не думаю, что меньше гитарного,а значит одного каскада - за глаза и за уши. Микшер можно и так сделать, это не самый плохой вариант.
Top
BSVi
Дата 26.02.2008 - 15:49
Цитировать сообщение




Unregistered












ќткуда:


Ооо, у Медведа схема намного труевее, извени, Роман )
Недостатков в ней, я вообще не вижу, точнее вижу, но это мелочи -
входные цепи поливеков понизкооомнее и кондесаторы на вход помельче.
Top
Medved
Дата 26.02.2008 - 20:44
Цитировать сообщение




Unregistered












ќткуда:


Схема у меня в голове. На нее ссылок нет biggrin.gif
Top
BSVi
Дата 26.02.2008 - 21:03
Цитировать сообщение




Unregistered












ќткуда:


оойй... Блиннн сссорррииии!!! Толи меня глюкнуло, толи форум, но твой пост, Роман (Дата 25.02.2008 - 22:10 ) я посчитал за медведов ((((....

Пора бросать пить... Шото ваще у меня с головой в последнее время(((, еще раз - ссори, твой ревер - самый труевый ! )
Top
Medved
Дата 27.02.2008 - 21:07
Цитировать сообщение




Unregistered












ќткуда:


Напряжение питания, уровень сигнала на входе, сколько затухает на ревер-танке?
Top
xucc
Дата 28.02.2008 - 09:17
Цитировать сообщение




Unregistered












ќткуда:


Цитата (Medved @ 27.02.2008 - 21:07)
Напряжение питания, уровень сигнала на входе, сколько затухает на ревер-танке?

Как это измерить?user posted image unsure.gif
Top
Medved
Дата 28.02.2008 - 23:34
Цитировать сообщение




Unregistered












ќткуда:


Рома, что-то изменилось в схеме?
Top
xucc
Дата 29.02.2008 - 16:37
Цитировать сообщение




Unregistered












ќткуда:


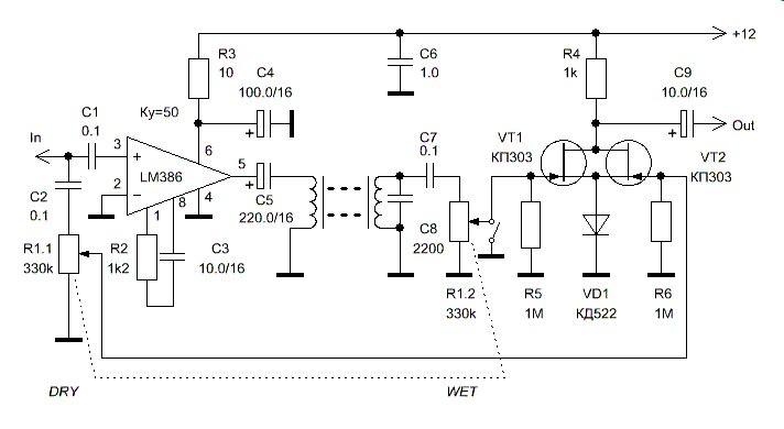
Сегодня ходил в магазин. LM386 не оказалось. Сказали, будет завоз деталей на следующей неделе, мол, приходите потом. Из сдвоенных резисторов, по-моему, был только на 36кОм. Вообще, там переменных резисторов больше чем на 100кОм не продают smile.gif В принципе, у меня есть два по 200кОм, можно попробовать разобрать сдвоенный на 36кОм и поменять дорожки на 200кОм. В крайнем случае, придется заказывать. А это, как минимум, месяц ожидания sad.gif

Посмотрел схему из Mouse 15R. Вот так она выглядит:

User posted image
img-265-86f79675f5.gif

Кажется, аналог этой NE5532 - TL072.
Что скажете? Намного хуже схемы Roman'a?

Это сообщение отредактировал xucc - 29.02.2008 - 16:41
Top
xucc
Дата 1.03.2008 - 13:37
Цитировать сообщение




Unregistered












ќткуда:


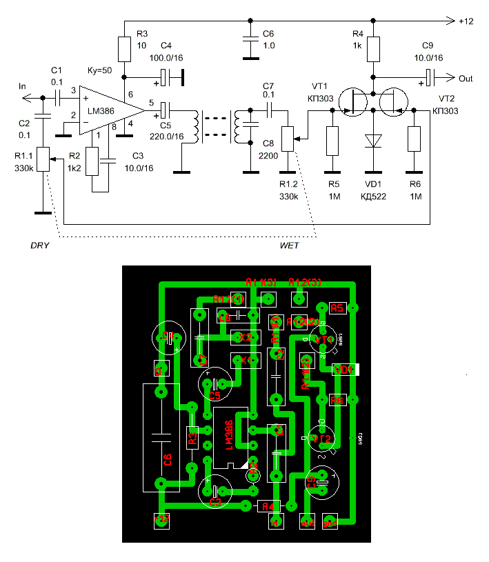
Развел печатку: reverb (25 kb). Здесь расположение выводов неслучайно, я специально подвел их для размещения в своем усилителе. Потому компактность печатки для меня не главный критерий (а так же потому что я использую конденсаторы К73).

1. Roman пишет:
Цитата
секции сдвоенного переменного резистора нужно паять антиподами.

Так? user posted image

2. Как быть с полярностью конденсатора С3, если у меня есть только электролит (или отечественный тантал, тоже полярный)? В какую сторону плюсом?

3. И еще вопрос, как быть с байпассом?
User posted image
Есть у меня реле, хочу его для этого применить (будет футсвитч! smile.gif)

Это сообщение отредактировал xucc - 1.03.2008 - 13:55
Top
xucc
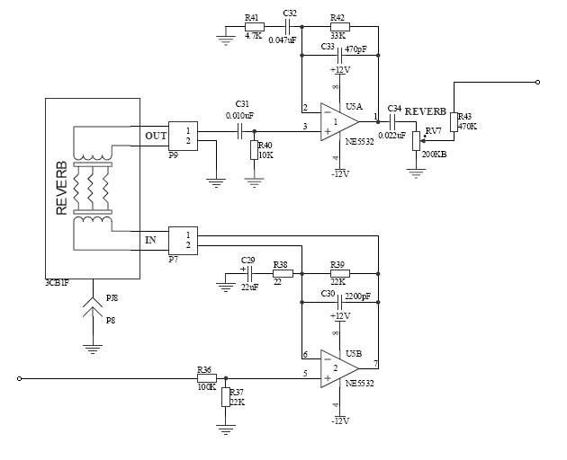
Дата 1.03.2008 - 18:27
Цитировать сообщение




Unregistered












ќткуда:


Цитата (Roman @ 1.03.2008 - 14:53)
Достаточно закоротить секцию переменника R1.2... и все дела smile.gif

User posted image
Так? smile.gif
Top
0 Пользователей читают эту тему (0 Гостей и 0 Скрытых Пользователей)
0 Пользователей:

Опции темы Страницы: (6) 1 [2] 3 4 ... Последняя » Ответ в темуСоздание новой темыСоздание опроса

 

<% COPYRIGHT %>